367,000 Cells Uncover Why Mosquitoes Prefer Humans
On October 30, 2025, the international top journal Cell published online the latest research results from institutions including Rockefeller University: the first single-nucleus transcriptomic atlas of adult Aedes aegypti. This study, for the first time at single-cell resolution, comprehensively analyzed the cellular composition and gene expression differences between male and female mosquitoes, providing an unprecedented perspective for understanding mosquito behavior, sexual dimorphism, and disease transmission mechanisms.
Research Highlights
•Constructed the most complete mosquito "cell atlas" to date, covering 19 tissues and 367,096 nuclei.
•Discovered a specific cell type (ppk317+ cells) in the antennae of male mosquitoes, which may be related to gender-specific behavioral differences.
•Revealed the co-expression of multiple types of chemoreceptors in olfactory neurons, expanding the understanding of mosquito sensory mechanisms.
•For the first time, found that glial cells in the female mosquito brain undergo drastic transcriptional changes after blood-feeding, rather than neurons.
Why Map the Mosquito "Cell Atlas"?
Aedes aegypti is the primary vector for transmitting multiple viruses such as dengue, Zika, and yellow fever. Female mosquitoes rely on a precise olfactory system to find human hosts for blood-feeding, while male mosquitoes mainly feed on nectar, showing significant behavioral differences. Despite the enormous impact of mosquitoes on public health, systematic single-cell studies have been lacking, limiting the understanding of the regulatory mechanisms underlying mosquito behavior.

This study, through single-nucleus RNA sequencing (snRNA-seq) technology, systematically depicted the cellular composition and gene expression profile of adult male and female Aedes aegypti for the first time, providing key resources for revealing the cellular basis of mosquito behavior, sexual differentiation, and physiological changes after blood-feeding.
Key Findings
1. A Specific Cell Type Exists in the Antennae of Male Mosquitoes
The research team found a special type of cell expressing the ppk317 gene in the antennae of male mosquitoes, which is completely absent in female mosquitoes. ppk317 belongs to the "pickpocket" ion channel family and may be involved in mechanical or chemical sensing. RNA in situ hybridization experiments further confirmed that these cells are distributed at the antennal joints of male mosquitoes, suggesting their potential role in gender-specific sensory functions.

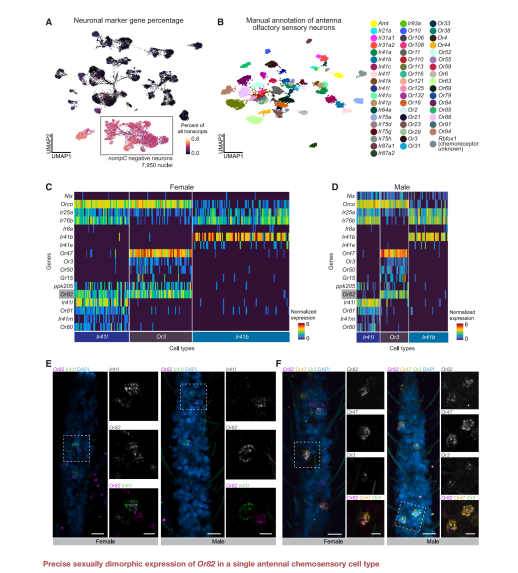
2. "Multifunctional Receptor Co-expression" in Olfactory Neurons
Traditional views hold that insect olfactory neurons usually express only one type of chemoreceptor (such as OR, IR, or GR). However, this study found that co-expression of multiple receptors is widespread in the olfactory neurons of Aedes aegypti, including co-expression among different receptor families. For example, some neurons simultaneously express Orco (olfactory co-receptor) and Ir25a (ionotropic receptor co-receptor), and even carry multiple ligand-specific receptor genes. This "multimodal sensing" mode may enhance mosquitoes' ability to integrate environmental information and improve their efficiency in finding hosts and mates.

More surprisingly, the study also discovered a "sexually dimorphic" olfactory neuron type: Ir41l neurons express Or82 in female mosquitoes but not in male mosquitoes. This subtle sexual difference suggests that mosquitoes may achieve behavioral sexual division of labor by regulating the expression of specific receptors.
3. After Blood-feeding, Drastic Changes Occur in Glial Cells Rather Than Neurons

Blood-feeding is a key event in the life cycle of female mosquitoes, accompanied by comprehensive remodeling of behavior, physiology, and metabolism. The research team collected brain samples at 3, 12, 24, and 48 hours after blood-feeding to compare changes in cellular gene expression. Unexpectedly, glial cells (especially the SVP subtype) showed the most significant transcriptional changes after blood-feeding, involving steroid hormone signaling (such as E75, EcR, HR3), metabolic regulation, and circadian rhythm pathways. In contrast, the response of neurons was relatively mild.
This finding suggests that glial cells may play a central role in regulating post-blood-feeding behavioral inhibition (such as temporarily stopping host-seeking), providing a new perspective for understanding mosquito behavioral plasticity.
Data Availability and Future Outlook
All data from this study are openly accessible through the UCSC Cell Browser platform (URL: https://mosquito.cells.ucsc.edu), allowing researchers to browse, download, and re-analyze the data online.
The authors stated that this atlas not only provides basic resources for mosquito biology research but also lays the foundation for the development of novel mosquito control strategies (such as gene drive technologies targeting specific cell types). In the future, combining functional genomics and behavioral experiments is expected to further reveal the molecular mechanism behind mosquitoes' "preference for humans."

As the authors noted: "We hope this Aedes aegypti cell atlas will serve as a starting point for studying the unique biology of mosquitoes, advancing a new era from 'model organism analogy' to 'mosquito-specific science.'"
References
Goldman, O. V., DeFoe, A. E., Qi, Y., et al. (2025). A single-nucleus transcriptomic atlas of the adult Aedes aegypti mosquito. Cell, 188(1), 1–24. DOI: 10.1016/j.cell.2025.10.008