"The things you work hard for are more precious" is not just inspirational talk, but a neuroscientific fact! From ants to humans, organisms generally assign higher value to "high-cost rewards." In January 2026, a groundbreaking study by Eshel's team at Stanford University, published in Nature, revealed for the first time that the local acetylcholine→dopamine microcircuit within the nucleus accumbens is the core engine behind this behavioral phenomenon.

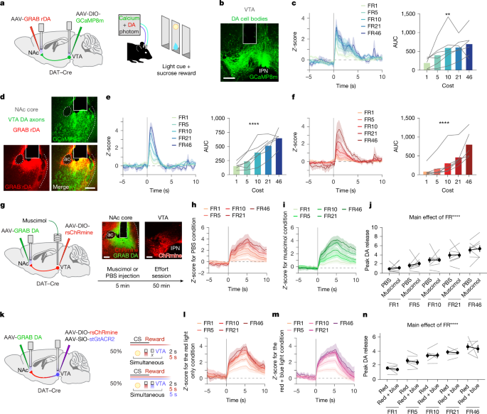
Figure 1 | Whether for sucrose water or optogenetic self-stimulation, the nucleus accumbens dopamine (DA) release triggered by rewards increases significantly with task difficulty (FR).
1.Experimental Design: Making Mice "Pay" for Rewards
Researchers trained mice to complete a "nose-poke task" with progressively increasing difficulty: the same drop of sucrose water required varying numbers of nose pokes, ranging from 1 (FR1) to 46 (FR46). Meanwhile, the fluorescent sensor GRAB-DA was used to real-time record dopamine concentrations in the nucleus accumbens.
- The harder the task, the higher the dopamine peak in mice after receiving the reward.
- Even when the reward was replaced with "optogenetic stimulation of dopamine axons" (no sucrose water), the result remained the same: the greater the effort, the more dopamine release induced by light.
2.Astonishing Discovery: Dopamine "Boost" Doesn't Depend on Higher-Level Neurons
The traditional view holds that the firing of dopamine neurons in the midbrain ventral tegmental area (VTA) determines downstream dopamine release. However, the team silenced VTA cell bodies using three methods (pharmacology, optogenetics) and found:
Under high-effort conditions, the enhancement of nucleus accumbens dopamine release still persisted—indicating that the "boost" is entirely accomplished by local circuits, independent of higher-level neurons.

Figure 2 | Neither pharmacological (muscimol) nor optogenetic inhibition of VTA dopamine cell bodies could block the high-effort-induced enhancement of nucleus accumbens dopamine.
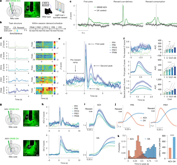
3.Key to the Puzzle: Acetylcholine "Takes the Lead"
Cholinergic interneurons (ChAT-IN) densely distributed within the nucleus accumbens became prime suspects. The team simultaneously recorded acetylcholine (GRAB-ACh) and dopamine signals:
- Acetylcholine surged first 400 ms before reward delivery;
- The height of its peak was positively correlated with effort level;
- Dopamine followed closely, forming a "relay."
Figure 4 | Nucleus accumbens acetylcholine release exhibits a three-phase acoustic wave, with the first peak occurring approximately 400 ms earlier than dopamine, and its amplitude increasing with effort level.
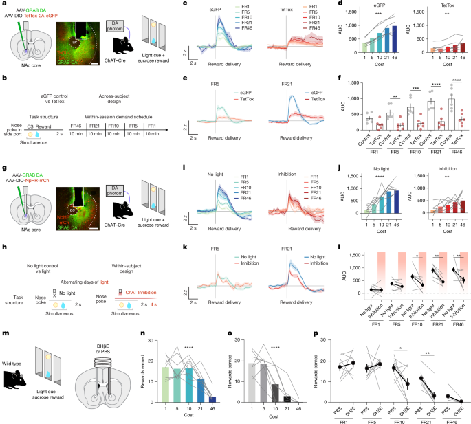
4.Causal Verification: Cutting Cholinergic Signals "Devalues" Effort
The researchers used three approaches to confirm the causal relationship:
- Pharmacological blocking: Local perfusion of the α4/α6-nicotinic receptor antagonist DHβE → eliminated the high-effort-induced dopamine enhancement;
- Chronic silencing: Permanent inhibition of ChAT-IN with tetanus toxin (TetTox) → "halved" effort coding;
Real-time inhibition: Optogenetic inhibition of ChAT-IN at the moment of reward → sharply reduced dopamine release only in high-effort trials.

Figure 5 | After interfering with acetylcholine signals through three methods, dopamine release and animal behavior under high-effort conditions were significantly impaired.
5.Behavioral Consequence: Without "Cholinergic Boost," Mice "Slack Off"
When nicotinic receptors were blocked, mice showed:
Decreased nose pokes, reduced reward acquisition, and increased trial initiation latency when facing high-demand tasks like FR21/46—exhibiting typical "motivational deficit"; while in low-effort FR1 conditions, behavior remained unaffected. This proves that the acetylcholine-dopamine amplifier is specifically activated for "high-cost" scenarios.
6.Conclusions & Implications
This study clarifies for the first time:
The effort appreciation effect → mediated by the local acetylcholine→dopamine microcircuit in the nucleus accumbens;
High-effort scenarios → cholinergic interneurons are pre-excited, directly triggering additional dopamine release from axons via α4/α6-nicotinic receptors;
Behavioral motivation → this mechanism sustains the pursuit of high-cost goals, explaining the cross-species psychological rule that "the more you give, the more you cherish."
From quitting smoking to overcoming procrastination, from learning efficiency to exercise persistence—any scenario requiring "self-motivation" may find new strategies by intervening in this microcircuit. Next time you feel "effort is too hard," remember: are your cholinergic neurons ready to press the dopamine boost button?
Adapted and translated from Touponse, G.C. et al. "Cholinergic modulation of dopamine release drives effortful behaviour." Nature (2026).